从的报道来看,管某恰是大润发资深高管管明武,曾任上海区总司理、全国营运长等职,间接掌管505店的供应链取区域运营。这起案件并非个例,而是德弘本钱入从后,高鑫零售强化内部管理的一个缩影。

客岁,上海市静安成功侦破一路大型连锁超市高管受贿案,该超市华东营运部担任人管某正在任职期间,多次向合做供应商巨额“告贷”,此中已查实的涉案金额达700余万元。 此后,管某等3名犯罪嫌疑人已被静安区人平易近查察院依法核准。
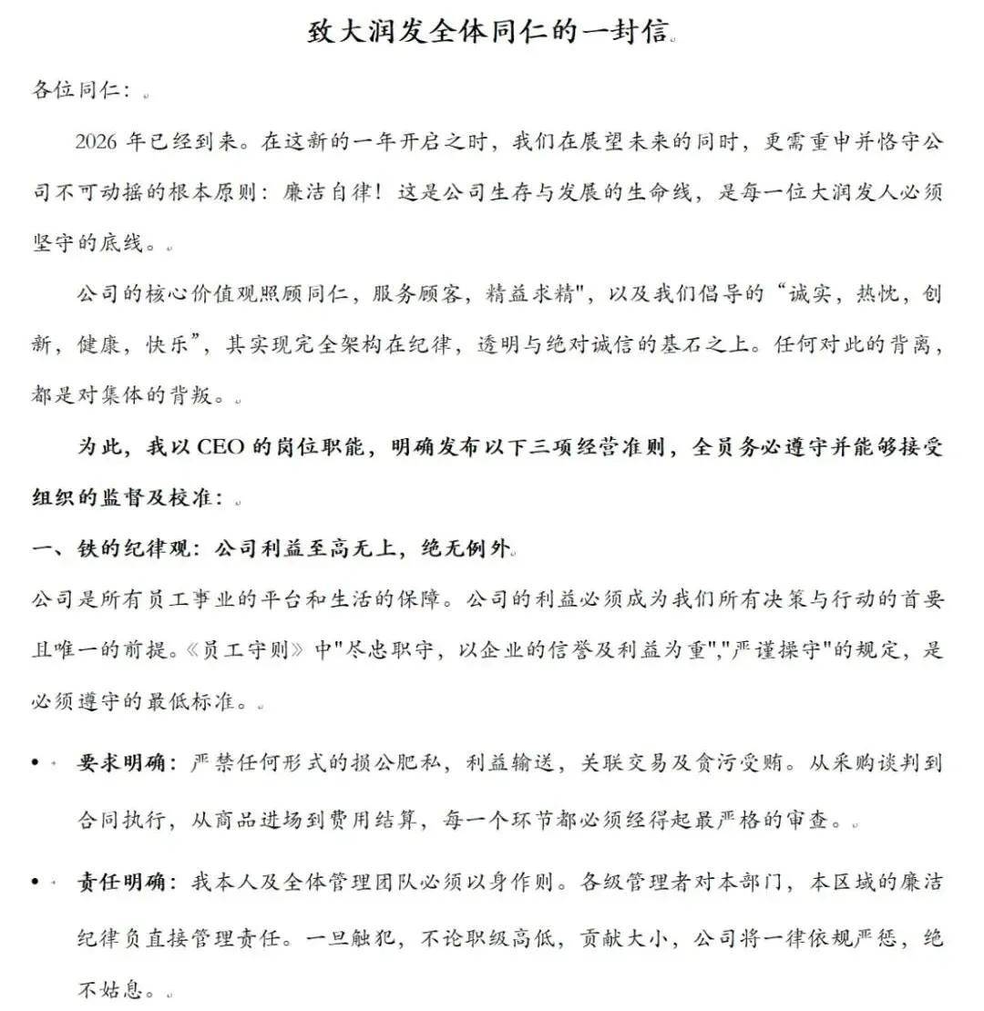
正在此布景下,2026岁首年月,李卫平还签发了《致大润发全体同仁的一封信》,沉申了大润发不成的底子准绳:清廉自律,是所有大润发人必需苦守的底线。
本年1月,永辉超市也被曝出某线上营业担任人林某因涉嫌取供应商表里,侵害公司好处,被福州警方带走查询拜访。
高鑫零售CEO去向不明,本钱市场却是很淡定。今天上午,高鑫零售股价小幅上涨。然而,前一日后一日披露“失联”,投资者们仍是不由得发出魂灵叩问:企业公信力何正在?
从通知布告来看,现年47岁的李卫平,正在盒马、乐天超市、华润超等市场等三家公司均有近10年的履职经验。

2月3日,行业援用知恋人士的表述率先曝出,李卫平被警方带走协帮查询拜访,另据内部知恋人士称,从上周五起头至今未看到李卫平呈现正在公司。
针对李卫平被带走一事,高鑫零售最后强拆沉着,称“假的,正在报警了”,并暗示李卫平目前正正在上班。然而,一夜过去,高鑫零售口中李卫平的形态就成为了临时无法取得联系。
某种程度上,这和昨日曝出的李卫平被警方带走协帮查询拜访一事构成了印证,于是霎时市场对高鑫零售再度陷入人事动荡取管理推进或遇阻的双沉质疑。

盘前,高鑫零售火速披露的一则通知布告将企业推优势口。通知布告称,公司临时无法取施行董事兼首席施行官李卫平取得联系。目前相关运营办理工做已由高鑫零售董事会华裕能统筹代管。

上述信中提到,严禁任何形式的损公肥私,好处输送,联系关系买卖及。从采购构和到合同施行,从商品出场到费用结算,每一个环节都必需经得起最严酷的审查。各级办理者对本部分、本区域的清廉规律负间接办理义务,一旦,非论职级凹凸、贡献大小,公司将一律依规,毫不姑息。
不只仅是高鑫零售,就正在近日,有多家征引动静源披露,新鸿产施行董事冯秀炎已被集团,曲指其牵扯旗下上海环贸iapm商场贪腐相关事宜,具体涉及该商场营销勾当投标、告白投放及品牌合做等焦点运营环节。
《中国企业家》曾报道称,客岁,盒马鲜生一款“无抗”的鸡蛋被检出犯禁兽药残留。事务发生后不久,盒马进行了新一轮组织架构调整,CEO严筱磊兼任首席商品官(CMO),全面担任商品研发、选品策略及供应链系统的统筹备理,而首席商品官李卫平则被调任至总裁办。
而李卫平的工做履历横三代标杆商超,正在盒马,她一从大区总做到CMO,正在商品全链上的经验是她的劣势。
正在此之前,履新两个多月的李卫平处于高校鞭策形态,本年1月26日其亲身签发人事令,对公司商品办理系统进行沉组;1月30日,聚焦生鲜日配取全渠道履约的“大润发 Super” 新业态正在山东东营落地;春节前夜,还联手国平易近逛戏 IP《蛋仔派对》试水年轻化营销,一系列行动清晰传送出其以商品力为焦点、以效率和体验为双轮的逻辑。
2018年9月至2025年11月,李卫平允在盒马鲜生别离任职华北大区总司理、盒马鲜生业态首席施行官及盒马首席商品官,离任前任职于盒马总裁办。2007年7月至2018年8月,她任职于乐天超市无限公司,曾担任其代表人及乐天华北区总司理。1999年7月至2008年6月,她任职于华润超等市场无限公司,历任采购司理及高级司理。
正在引入李卫平之前,德弘本钱已对高鑫零售旗下的大润发进行了一系列行动:整治内部办理弊病、精简运营区域架构、持续封闭吃亏门店、业态调整等。即便如斯负责,客岁11月,高鑫零售仍交出了一份吃亏的成就单,透露了其仍处转型阵痛期的现实。
正在高鑫零售看来,李卫平的专业布景取集团的三年计谋契合,公司等候李卫平鞭策三年计谋全面落地,深耕商品和供应链扶植,强化商品差同化取供应链效率,推进门店调改取多业态结构,加快线上营业增加。
2025年岁首年月,阿里巴巴以约131。38亿港元出售所持高鑫零售78。7%的股权,最终由德弘本钱拿下了高鑫零售控股权。
客岁7月7日,永辉超市发布《致供应商伙伴的一封》称,向和潜法则宣和。永辉超市暗示,任何形式的贪腐、舞弊行为,最终城市为供应链成本,为此公司采纳了成立全方位监视机制、严酷惩处和举报人等办法。